ขั้นตอนการทำงาน กลุ่มระบบคอมพิวเตอร์และเครือข่าย
กลุ่มระบบงานคอมพิวเตอร์และครือข่าย ศูนย์เทคโนโลยีสารสนเทศและการสื่อสาร กรมส่งเสริมอุตสาหกรรม
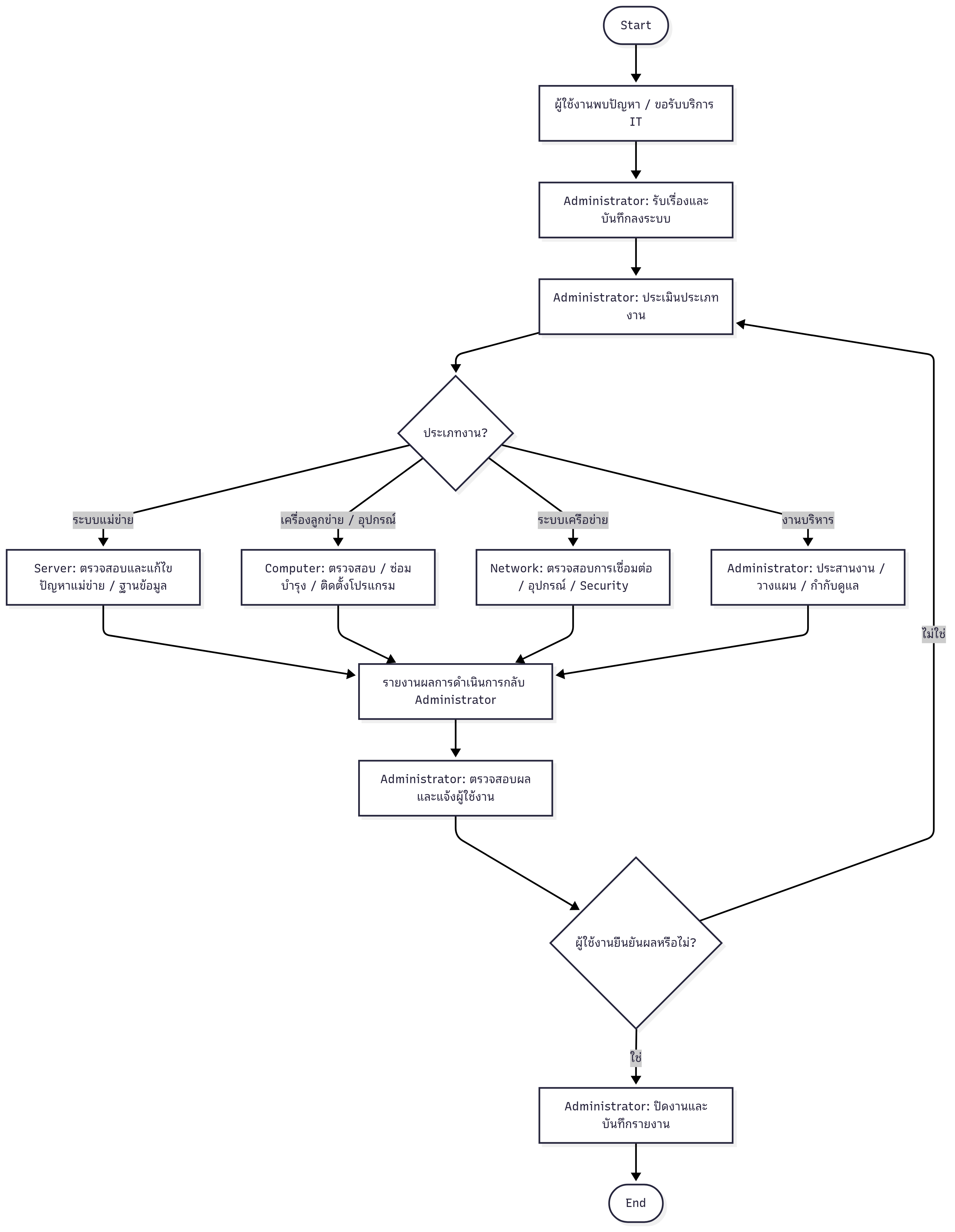
1. เริ่มต้น (Start)
- เจ้าหน้าที่ผู้ใช้งาน พบปัญหาอุปกรณ์คอมพิวเตอร์ / อุปกรณ์ไอทีขัดข้อง ต้องการซ่อมอุปกรณ์คอมพิวเตอร์ (เช่น PC, Notebook, Printer, Scanner)
2. การแจ้งปัญหา (User Request)
- ผู้ใช้งานแจ้งปัญหาผ่านช่องทางที่กำหนด ( เช่น โทรศัพท์, Line Official, หรือระบบแจ้งซ่อมออนไลน์ของศูนย์เทคโนโลยีฯ ระบบ Service Desk หรือแบบฟอร์มแจ้งซ่อม)
- ให้ข้อมูลเบื้องต้นบันทึกรายละเอียดปัญหา: เจ้าหน้าที่ผู้แจ้งต้องระบุรายละเอียดที่จำเป็น ได้แก่ ชื่อ-นามสกุล, หน่วยงาน, หมายเลขโทรศัพท์ติดต่อ, อุปกรณ์และรายละเอียดของปัญหาที่พบอาการเสียอย่างชัดเจน เพื่อให้ช่างสามารถวิเคราะห์ปัญหาเบื้องต้นได้
3. รับเรื่องและบันทึกข้อมูล (Log Ticket)
- บันทึกข้อมูล: ทีม Helpdesk/ศูนย์ IT ทีมช่าง รับเรื่อง
- กำหนดรหัสงาน/เลขที่ Ticket ทำการบันทึกข้อมูลการแจ้งซ่อมลงในระบบ/สมุดงานซ่อม หรือเอกสารที่เกี่ยวข้อง
4. การประเมินเบื้องต้น (Initial Assessment)
- ตรวจสอบอาการเบื้องต้นจากข้อมูลที่แจ้งมา วิเคราะห์ปัญหาเบื้องต้น ช่างจะวิเคราะห์ปัญหาจากข้อมูลที่ได้รับ
- ถามข้อมูลเพิ่มเติม (ถ้าจำเป็น)
- ประเมินว่าเป็นปัญหา ซอฟต์แวร์ หรือ ฮาร์ดแวร์
5. การแก้ไขเบื้องต้น (First-Level Support)
- หากเป็นปัญหาที่แก้ได้ทันที เป็นปัญหาที่ไม่ซับซ้อน เช่น การตั้งค่าเล็กน้อย หรือปัญหาซอฟต์แวร์ที่ไม่ร้ายแรง อาจมีการให้คำแนะนำเบื้องต้นทางโทรศัพท์หรือช่องทางออนไลน์ เพื่อแก้ไขปัญหาได้ทันที หรือเข้าดำเนินการ (เช่น ตั้งค่า, อัปเดต, ตรวจสอบสายเชื่อมต่อ) → ดำเนินการแก้ไข
- หากแก้ไขสำเร็จ → ไปขั้นตอน ยืนยันผลการแก้ไข
6. การส่งต่อเพื่อซ่อม (Escalation)
- หากปัญหาซับซ้อนเกินกว่าจะแก้ไขทันที → ส่งต่อให้ช่างซ่อมเข้าพื้นที่ (On-site Service) ช่างจะเดินทางไปตรวจสอบและซ่อมแซมอุปกรณ์ ณ จุดที่ตั้งของเจ้าหน้าที่ผู้แจ้ง หรือรับเครื่องเข้าศูนย์ IT
- จัดทำบันทึกการรับอุปกรณ์ พร้อม Tag อุปกรณ์
7. การตรวจสอบ/ซ่อม (Repair Process)
- ทีมช่างตรวจสอบอุปกรณ์จริง
- วินิจฉัยและซ่อมแซม ช่างจะทำการวินิจฉัยหาสาเหตุของปัญหาที่แท้จริง (Hardware / Software / Network / อื่นๆ)
- ดำเนินการซ่อมแซมตามขั้นตอน เช่น การเปลี่ยนอะไหล่, การลงโปรแกรมใหม่, การทำความสะอาดอุปกรณ์ หรือทำเรื่องจัดหาอะไหล่
- รับเครื่องเข้าศูนย์ (In-house Service): ในกรณีที่อุปกรณ์มีปัญหาซับซ้อน เช่น ต้องเปลี่ยนอะไหล่, ปัญหาฮาร์ดแวร์หนัก, หรือต้องใช้เครื่องมือเฉพาะ จะแจ้งให้เจ้าหน้าที่นำอุปกรณ์มาส่งซ่อมที่ศูนย์ฯ
8. การทดสอบหลังซ่อม (Testing)
- เปิดใช้งานและทดสอบการทำงานหลังซ่อม หลังจากซ่อมแซมเสร็จสิ้น ช่างจะทำการทดสอบการทำงานของอุปกรณ์อย่างละเอียด
- ตรวจสอบให้แน่ใจว่าอุปกรณ์กลับมาทำงานได้ตามปกติ เพื่อให้แน่ใจว่าปัญหาได้รับการแก้ไขอย่างสมบูรณ์และไม่มีปัญหาอื่นตามมา
9. การยืนยันผล (Confirmation)
- ส่งมอบอุปกรณ์: เจ้าหน้าที่มารับอุปกรณ์ที่ซ่อมเสร็จแล้วคืน หรือช่างนำอุปกรณ์ไปส่งคืนให้ ณ จุดที่ตั้งของเจ้าหน้าที่ (ตามตกลง)
- แจ้งผู้ใช้งานให้ตรวจสอบ/ทดสอบการใช้งาน ทีมช่างจะแจ้งผลการซ่อมให้เจ้าหน้าที่ทราบว่าอุปกรณ์ซ่อมเสร็จเรียบร้อยแล้ว และสามารถใช้งานได้ปกติ
- ยืนยันการรับมอบ: เจ้าหน้าที่ผู้รับอุปกรณ์คืนต้องตรวจสอบความเรียบร้อยและลงนามในเอกสารยืนยันการรับมอบงาน เพื่อเป็นการสิ้นสุดกระบวนการซ่อมอย่างสมบูรณ์ หากผู้ใช้งานยืนยันว่าใช้งานได้ → ปิดงาน
- หากยังมีปัญหา → วนกลับไปที่ขั้นตอน การตรวจสอบ/ซ่อม
10. บันทึกและปิดงาน (Close Ticket)
- ทีม IT บันทึกผลการซ่อม (รายละเอียดปัญหา วิธีแก้ไข ระยะเวลา)
- ปิด Ticket / งานซ่อม
11. สิ้นสุดการให้บริการ (End)
.
-------------------------
-------------------------
ดูข้อมูลเพิ่มเติมคลิกที่นี่
เทคโนโลยีสารสนเทศและการสื่อสาร
(Information and Communication Technology: ICT)
-------------------------


ที่มาข้อมูล
-
รวบรวมรูปภาพ
-----------------------------------------
dip.ict.csn กลุ่มระบบคอมพิวเตอร์และเครือข่าย
-----------------------------------------

